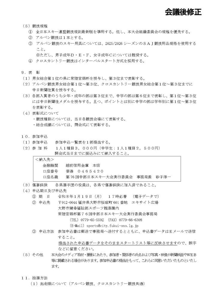
Last updated on 2026年1月17日
2026/1/17 福井県大野市スポーツ振興課より大会中止の連絡がありました。
———————–
平素は大会運営に格別のご協力を賜り、厚く御礼申し上げます。
令和8年1月23日(金)〜25日(日)に福井県大野市で開催を予定しておりました「常陸宮賜杯 第76回中部日本スキー大会」につきまして、
コースコンディション不良により、安全かつ公正な競技実施が困難であることから、関係機関との協議を経て、本年度大会を中止することといたしました。
開催に向けてご尽力いただいた皆様に深く感謝申し上げるとともに、中止という結果となりましたことを心よりお詫び申し上げます。
また、これに伴い、先日ご案内いたしました 1月23日(金)に予定しておりました「第2回組織委員会」および「開会式」につきましても、
中止とさせていただきます。
本件につきまして、関係者の皆様へ情報共有いただけますと幸いです。
———————–
なお、エントリー費をすでに送金済みの方に関しては、振込手数料を差し引いて返金しますので県連事務局宛に振込先口座をお知らせください。
2026/1/14 コースオープンおよび開会式についてのお知らせを記載しました。
2026/1/14 エントリーリストを一部更新しました。
2026/1/13 中部日本スキー大会についての連絡掲示板を立ち上げました。
○お知らせ
・コースオープンについて(1/14記載)
23日(金) 11時~13時
24日(土) 13時~15時(競技の進行状況等により変更の可能性あり)
※現時点では、受付の有無やビブ着用等についての通達はありません。
・開会式について(1/14記載)
現時点ではノルディック部が選手団として参加予定です。一般席については制限はありませんのでどなたでも参加可能です。式典への参加希望がありましたら本ページ左上の「お問い合わせ」よりご連絡ください。
・派遣依頼文書に記載した会場が間違っておりました。お詫びして訂正いたします。
誤)白峰スノースポット 石川県白山市桑島4-99
正)九頭竜スキー場 福井県大野市角野14-3
ご迷惑をおかけして大変申し訳ありませんでした。
・積雪状況による開催可否の決定について(2026/1/9大野市スポーツ振興課からの連絡)
————————————–
平素より大会運営にご協力いただき、誠にありがとうございます。
さて、1月23日(金)~25日(日)に予定しております、常陸宮賜杯第76回中部日本
スキー大会につきまして、
現在、雪不足により会場となる九頭竜スキー場が営業していない状況です。
このため、大会の開催可否を1月17日(土)正午に決定いたします。
————————————–
・現地予選会でもお伝えしましたが、これに伴い、開催決定後にエントリー料金を入金していただくことになりますのでよろしくお願いします。開催判断については、主催者からの発表があり次第、こちらでも発表します。
○エントリーリスト(1/14更新)
入力していただいた情報で、エントリーの準備をしました。加除訂正がある場合は早急にお知らせください。
○大会要項



